有没有发现同星座的人性格可以完全不同?比如你那位活泼外向的射手座朋友,独处时却异常安静;或者平时冷静淡定的水瓶座同学,碰到在意的事情反而格外情绪化。这种性格多面性,其实源自每个人的太阳星座与月亮星座的不同搭配。

如何理解太阳星座与月亮星座
太阳星座如同你的外在标签,塑造了你展现给世界的形象。要查询自己的太阳星座非常容易,只需根据你的阳历生日,对照下面的速查表就能找到:
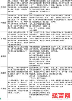
| 星座 | 日期范围 | 外在特质 | 月亮星座 | 情感模式 | 安全基石 |
|---|---|---|---|---|---|
| 白羊座 | 3.21-4.19 | 果断勇敢、充满活力、行动先锋 | 金牛座 | 4.20-5.20 | 享受生活、精打细算、脚踏实地 |
| 双子座 | 5.21-6.21 | 能言善道、思维敏捷、变化多端 | 巨蟹座 | 6.22-7.22 | 体贴入微、直觉敏锐、重视亲情 |
| 狮子座 | 7.23-8.22 | 自信耀眼、慷慨大方、天生领袖 | 处女座 | 8.23-9.22 | 追求完美、乐于助人、生活有序 |
| 天秤座 | 9.23-10.23 | 风度翩翩、追求和谐、善于协调 | 天蝎座 | 10.24-11.22 | 深沉敏锐、情感强烈、意志坚定 |
| 射手座 | 11.23-12.21 | 热爱自由、思想开阔、乐观积极 | 摩羯座 | 12.22-1.19 | 目标明确、责任心强、沉稳务实 |
| 水瓶座 | 1.20-2.18 | 独立思考、创意无限、不拘一格 | 双鱼座 | 2.19-3.20 | 充满想象、善解人意、浪漫多情 |
| 白羊 | 立即反应 | 自由行动 | 金牛 | 舒适体验 | 稳定状态 |
| 双子 | 沟通分享 | 多样刺激 | 巨蟹 | 亲密关怀 | 情感归属 |
| 狮子 | 受到赞美 | 展现自我 | 处女 | 条理清晰 | 规律生活 |
举个例子,如果你是9月10日出生的,查表就知道是处女座。但生日在星座交界日的要留意,像是5月20日出生的人,就需要查那年具体的天文历来确定是金牛还是双子。
月亮星座则比太阳星座更能展现内心戏,它主导着我们最本质的情绪波动和安心所在。要解锁这个隐藏层面,需要提供三项准确信息:出生年月日、具体到分钟的时间,以及出生地的地理位置。目前市面上很多星座软件都能快速计算,输入信息立即生成报告。
举个身边的例子:我认识一位太阳是洒脱不羁的射手座,月亮却是讲究实际的摩羯座。白天和朋友在一起时随心所欲,晚上回家却能静心规划未来五年。这种太阳与月亮星座的反差组合,让不熟悉的人很难看透他内在的严谨一面。
如何准确判断月亮星座和太阳星座
想要正确解读这两个星座,需要掌握系统的方法。先说太阳星座,把握这三个原则即可:
以阳历生日为准,农历需先换算
交界日期查证天文数据,避免主观判断
星座特点是基础框架,实际表现受个人经历影响
月亮星座的判断则更为精细,它如同情绪基因。这里分享一个简易识别技巧:留意自己在疲惫或紧张时的自然反应。月亮双子会通过交谈释放压力,月亮巨蟹渴望回家充电,月亮处女则会整理环境来平复心情。
注意到一个有意思的现象,不少艺术工作者的月亮星座落在双鱼或天秤。这类配置对美有天然的感知力,在创作困境中反而能迸发灵感,也许是天生具备的「困境创造力」。
想要更深入了解自己,最好将太阳和月亮星座综合分析。例如太阳摩羯+月亮射手的人,表面严肃认真,内心却渴望远方。这样的特质在选择伴侣时,既要求对方踏实可靠,又希望彼此能一起探索未知。
如今越来越多人重视星座合盘分析,尤其是恋人之间的日月配比。观察到一个小趋势:月亮星座元素相通的情侣更能滋养彼此,比如两个月亮水瓶的人,即使各自独立也能心灵相通,这种精神共鸣来之不易。
读懂太阳与月亮星座的搭配奥秘,就如同掌握了自我认知的地图。以后再遇见白天从容不迫、深夜灵感迸发的朋友,不必诧异为何TA如此多变,也许就是太阳水瓶+月亮双鱼的典型搭配。理解这些星座奥秘,不仅能深化自我认识,在人际交往中也会更加游刃有余。
未来可能会出现更智能的星盘解析系统,运用大数据分析不同星座组合的潜能开发。已有科技公司正在研发星座职业导航系统,通过员工的日月星座配置来优化团队协作。或许在不久的将来,个人星盘分析会成为职业规划的一部分,这个发展方向颇值得期待。